罗茨泵真空泵详解
罗茨泵真空泵详解
一、罗茨真空泵的概念与特点
罗茨真空泵是一种旋转式容积真空泵。其结构形式是由罗茨鼓风机演变而来的。它于 1944 年首先出现于德国,是为适应在10~1000Pa 压力范围内具有大抽速的真空熔炼系统而作为机械增压泵使用。
根据罗茨真空泵工作压力范围的不同,分为直排大气的低真空罗茨泵;中真空罗茨泵 ( 机械增压泵 ) 和高真空多级罗茨泵。国内用量最多的为中真空罗茨泵 ( 以下简称罗茨泵 ) 。
罗茨泵与其它油封式机械泵相比有以下特点:
1.在较宽的压力范围内有较大的抽速;
2.转子具有良好的几何对称性,故振动小,运转平稳;
3.转子间及转子和壳体间均有间隙,不用润滑,摩擦损失小,可大大降低驱动功率,从而可实现较高转速;
4.泵腔内无需用油密封和润滑,可减少油蒸气对真空系统的污染;
5.泵腔内无压缩,无排气阀。结构简单、紧凑,对被抽气体中的灰尘和水蒸汽不敏感;
6.压缩比较低,对氢气抽气效果差;
7.转子表面为形状较为复杂的曲线柱面,加工和检查比较困难;
罗茨泵近几年在国内外得到较快的发展。在冶炼、石油化工、电工、电子等行业得到了广泛的应用。
二、罗茨真空泵工作原理
罗茨泵的结构如图1所示。在泵腔内,有二个“ 8 ”字形的转子相互垂直地安装在一对平行轴上,由传动比为 1 的一对齿轮带动做彼此反向的同步旋转运动。在转子之间,转子与泵壳内壁之间,保持有一定的间隙。
由于罗茨泵是一种无内压缩的真空泵,通常压缩比很低,故中、高真空罗茨泵需要前级泵。因此,罗茨泵的极限真空除取决于泵本身结构和制造精度外,还取决于前级泵的极限真空度。

图1 :罗茨真空泵的结构简图
罗茨泵的工作原理既具有容积泵的工作原理,又有分子泵的抽气效应。图2为罗茨泵的工作原理图。

图2:罗茨真空泵的工作原理图
由于转子的连续旋转,被抽气体从泵进气口吸入到下转子与泵壳之间的空间 V0 内,吸气后 V0 空间是全封闭状态。随着转子的转动,封闭的 V0 空间与排气口相通,由于排气侧气体压力较高,引起一部分气体反冲过来,使 V0 空间内的气体压力突然增高。
当转子继续转动时, V0 空间内原来封入的气体连同反冲的气体一起被排向泵外。这时,上转子又从泵入口封入 V0 体积的气体。由于泵的连续运转,使两个转子不停地形成封闭空间 V0 又不停地将封闭空间玑内的气体排出泵外,从而实现了抽气的目的。
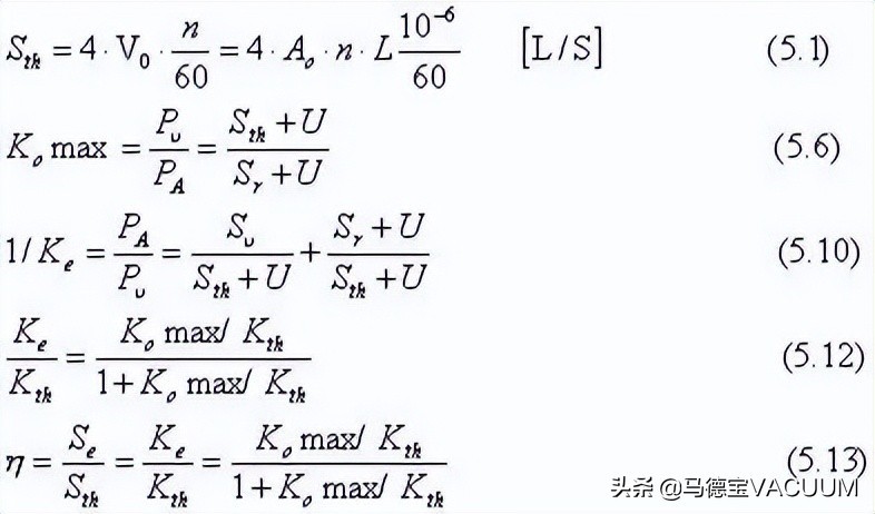
转子主轴旋转一周共排出四个 V0 体积的气体。所以,泵的理论抽速为:(5.1)

式中 A0 ──泵腔的有效吸气面积 mm2
n ──泵轴的转数 r/min
L ──转子的长度 mm
三、罗茨泵的三种结构型式
罗茨泵的泵体的布置结构决定了泵的总体结构。目前国内外的罗茨泵总体结构大致有三种型式:

图3:罗茨真空泵总体结构示意图
1、立式罗茨泵如图3(a) 所示,这种结构的进、排气口水平设置,装配和连接管路都比较方便。但泵的重心较高,在高速运转时稳定性差,故这种型式多用于小泵。
2、卧式罗茨泵如图3(b) 所示,泵的进气口在上,排气口在下。有时为了真空系统管道安装连接方便,可将排气口从水平方向接出,即进、排气方向是相互垂直的。
此时,排气口可以从左或右两个方向开口,除接排气管道一端外,另一端堵死或接旁通阀。这种泵结构重心低,高速运转时稳定性好。一般大、中型泵多采用此种结构。
3、泵的两个转子轴与水平面垂直安装。这种结构装配间隙容易控制,转子装配方便,泵占地面积小。但泵重心较高且齿轮拆装不便,润滑机构也相对复杂。仅见于国外产品。
四、罗茨泵的两种传动结构布置
罗茨泵的两个转子是通过一对高精度齿轮来实现其相对同步运转的。主动轴通过联轴器与电机联接。
在传动结构布置上主要有以下两种:
一是电动机与齿轮放在转子的同一侧如图 4(a) 所示。从动转子由电动机端齿轮直接传过去带动,这样主动转子轴的扭转变形小,则两个转子之间的间隙不会因主动轴的扭转变形大而改变,故使转子之间的间隙在运转过程中均匀。
这种传动方式的最大缺点是:a. 主动轴上有三个轴承,增加了泵的加工和装配难度,齿轮的拆装及调整也不便;b. 整体结构不匀称,泵的重心偏向电动机和齿轮箱一侧。
另一种是电动机和传动齿轮分别装在转子两侧,如图4(b) 所示。这种形式使泵的整体结构匀称,但主动轴扭转变形较大。
为保证转子在运转过程中的间隙均匀,要求轴应有足够的刚度,轴和转子之间的联接要紧固 (目前已有转子与轴焊或铸成一体的结构) 。这种结构拆装都很方便,所以被广泛采用。

图4:罗茨真空泵的两种传动方式示意图
五、罗茨泵的密封结构与润滑方式
1、主动轴外伸部分的动密封
目前采用较多的是标准型号的机械密封和带加强环的骨架真空橡胶密封。机械密封功耗小,允许线速度大;但结构复杂,成本较高。
骨架密封结构简单,功耗较大,为减少轴与密封圈之间的摩擦,轴的表面硬度和光洁度要高。为了防止轴的磨损,可在轴上加一个硬度较高的且与轴静密封的轴套。
另外,还可以采用独立的密封盒结构,使密封件的拆装和更换更加简捷方便。还有的罗茨泵把电动机密闭在泵体一端的壳体内,从而有效地解决了动密封问题,提高了泵的真空度,降低了驱动功率。
但为防止电机绕组线圈在真空下起弧,电动机的电源电压应降至 50V 以下。该结构用于中、小型泵。
2、端盖壳体与泵腔之间的轴密封
由于齿轮箱或端盖壳体内均有预抽管道与泵的出口相通,即这部分的压力与前级泵入口压力基本相同,与泵腔之间的压差较小,所以一般可采用迷宫式密封、反螺旋式密封或活塞胀圈密封。
3、泵体端面的静密封
有的采用有机硅室温硫化橡胶膜密封,密封面不用加工密封槽,但因该硫化橡胶密封膜为一次性使用,且配制较麻烦,给现场维护带来不便,且密封膜的厚度对转子端面间隙有影响,在安装时要掌握好膜的厚薄均匀性。
还可采用真空橡胶圈密封,密封可靠,即保证了转子轴向间隙,又可方便地在现场拆装。如果对泵体端面的结构设计适当,密封槽的加工可以很方便。
4、泵的润滑方式
罗茨真空泵的润滑部位主要有三处:轴封处── 一般用油杯润滑;齿轮和轴承处──用齿轮或甩油盘溅油来保证润滑。对于大泵也可采用油泵强制供油润滑方式。
六、罗茨泵设计中的关键问题
1、罗茨泵的关键零件是转子,而转子的关键是它的型线。转子横截面的外轮廓线即为转子的型线。泵工作时,转子的表面之间不接触,但转子之间的间隙要保持一定,这样转子的型线必须做成共轭曲线。
在实际设计中选用转子型线时,除了要能满足上述运动要求外,还应考虑如下条件:
(1) 泵转子的容积利用系数要尽可能大,即转子占的体积要小。
(2) 转子应有良好的几何对称性,保证运转平稳、互换性好。
(3) 保证转子有足够的强度。
(4) 转子应容易加工,易得到较高的精度。
通常使用的转子型线有圆弧齿形、渐开线齿形和摆线齿型等。近年来由东北大学提出的“圆弧→渐开线→摆线”型转子型线气阻大,改善了泵在低压下的性能,提高了泵的抽气效率,得到较广泛的应用。相信今后还会出现更新更好的罗茨泵转子型线,使罗茨泵的工作性能进一步提高。
2、为了控制泵转子间、转子与泵壳间的间隙,要求轴承的轴向、径向位移量控制在一定范围内。在设计时,应正确选择轴承精度,并选择适合泵工作条件的轴承型号。
考虑转子轴向热膨胀影响,转子轴应留有活端 ( 一般为齿轮端 ) ,以允许轴因热膨胀等因素而产生轴向移动。
轴活端的转子与侧端面的轴向间隙可以选大一些;而轴固定端的转子与端盖之间的轴向间隙则应选得小一些。
3、要求齿轮耐磨性强,传动平稳,齿间的间隙不得过大。齿轮的精度常选用 5 ~ 6 级。为使传动平稳,噪音小,常用斜齿轮。为使齿轮装配和调整转子间的间隙方便,可选用调隙结构齿轮并在齿轮与轴之间采厢涨套联接方式。
七、防止罗茨泵过载的措施
罗茨泵压缩气体所需的功率与压差成正比,一旦气体压差过高,泵就可能出现过载现象,造成电机绕组烧损。
解决泵过载问题的方法主要有以下几种:
1、采用机械式自动调压旁通阀
旁通阀安装在罗茨泵的出口和入口之间的旁通管路上。此阀控制泵出入口之间的压差不超过额定值。
当压差达到额定值时,阀门靠压差作用自动打开,使罗茨泵出口和入口相通,使出入口之间的压差迅速降低,这时罗茨泵在几乎无压差的负荷下工作。
当压差低于额定值时,阀自动关闭,气体通过罗茨泵内由前级泵抽走。带有旁通溢流阀的罗茨泵可以与前级泵同时启动,使机组操作简单方便。
2、 采用液力联轴器
采用液力联轴器也能防止泵的过载现象发生,使泵可以在高压差下工作。液力联轴器安装在泵和电动机之间。
在正常工作状态下,液力联轴器由电动机端向泵传递额定力矩。罗茨泵的最大压差由液力联轴器所传递的最大转矩来决定,而液力联轴器可传递的最大转矩由其中的液体量来调节。
当泵在高压差下工作或与前级泵同时启动时,在液体联轴器内部产生了转速差即滑动,只传递一定的力矩,使泵减速工作。随着抽气的进行,气体负荷减小,罗茨泵逐渐加速至额定转速。
3、采用真空电气元件控制泵入口压力
在罗茨泵的入口管路处安置真空膜盒继电器或电接点真空压力表等压力敏感元件。真空系统启动后,当罗茨泵入口处压力低于给定值 ( 泵允许启动压力 ) 时,压力敏感元件发出信号,经电气控制系统开启罗茨泵 ( 如真空系统中装有罗茨泵旁通管路,则同时关闭旁通管路阀门 ) 。
若泵入口压力高于规定值时,则自动关闭罗茨泵 ( 或同时打开泵旁通管路阀门 ) ,从而保证了罗茨泵的可靠运转。
八、罗茨泵(罗茨泵机组)有效抽速的计算
大多数的罗茨真空泵 ( 除直排大气罗茨泵以外 ) 都需与前级泵组合成罗茨泵真空机组应用于各个领域。根据用途不同,罗茨泵机组常用的前级泵有旋片泵、滑阀泵、水环泵等。
罗茨泵与各种前级真空泵组合后的真空机组抽速可以通过计算求出,在以下计算中忽略前级连接管路的流阻影响。
罗茨泵工作时的有效气体流量为:
Qe = Qth - Qv ( 5.2 )
式中 Qe ──罗茨泵的有效流量;Pa · L/s
Qth──罗茨泵的几何流量, Qth = PA · Sth
Qv 一罗茨泵的泄漏返流流量
Qv =Qv1 + Qv2
Qv1 为由于罗茨泵转子之间及转子与泵壳之间的间隙而造成的气体返流量, Qv1 可用下式表达:
Qv1 = U ( Pv - PA ) (5.3)
式中 U ──罗茨泵内上述所有间隙的等效通导
Pv ──罗茨泵排气压力 ( 泵前级压力 )
PA ──罗茨泵吸入压力
Qv2 为罗茨泵转子在高压排气侧吸附及携带返回低压吸入侧的气体量,称返扩散气体量,所以有:
Qv2 = Sr · Pv (5.4)
式中 Sr ──泵返扩散气体的等量抽速。
于是式 (5.2) 可表达成:
Qe = Qth - (Qv1 + Qv2) = PA · Sth - [ U (Pv - PA) + Sr Pv ] (5.5)
根据罗茨泵零流量压缩比 K0 定义:关闭泵进气管路,气体流量为零时,前级真空管路中压力与泵入口压力之比为零流量压缩比 K0 =Pv /PA , 该压缩比的最大值用 K0max 表示,称最大零流量压缩比。
令 (5.5) 式中 Qe 等于零 ( 实测中用肓板将泵进气口法兰堵死 ) 则有
PASth - [ U (Pv - PA) + Sr Pv ] = 0(5.6)
目前利用公式 (5.6) 对 K0max 进行定量计算很困难。首先由于 K0max 与等效通导 U 有关,即与泵内转子间隙有关,而转子间隙与转子加工精度、泵体公差及加工精度、泵的安装精度、轴承间隙等一系列因素有关。
另外,影响 K0max 的 Sr 值与转子表面精度有关,每台泵转子的表面在加工中也不能做到完全一致。因此目前都是通过实测求得 K0曲线及 K0max 值。
罗茨泵机组在实际抽气过程中存在以下关系:
Qe = PA · Se = Pv Sv = PA Sth - [ U (Pv - PA) + Sr Pv ] (5.7)
式中 Se ──罗茨泵机组有效抽速
Sv ──前级泵的实际抽速,它随压力变化而变化
对(5.7)式化简有:(Sth + U) PA = (Sv + U + Sr) Pv (5.8)
同时有:Ke = Se / Sv = Pv / PA (5.9)
于是有:(5.10)
由于 Sth》U ,令:Kth = Sth / Sv(5.11)
则据(5.6)式有:1 / Ke = 1 / Kth + 1 / K0max
即 (5.12)
用容积效率η表示罗茨泵机组 ( 即罗茨泵 ) 的有效抽速 Se 与罗茨泵 ( 机组 ) 的理论抽速 Sth 之比,则据公式 (5.9) 、 (5.11) ,可得(5.13)
于是当机组中 K0max 、 Sth 、 Sv 已知时,可通过公式 (5.13) 求出η,进而求出罗茨泵机组此时的最大抽速
Se = ηSth (5.14)
罗茨泵机组中罗茨泵的有效抽速实际上就是机组的抽速。由以上分析可知,它除了与罗茨泵本身的理论抽速有关外,还决定于泵的最大零流量压缩比 K0max 及前级泵的实际抽速Sv 。
九、罗茨泵的压缩比
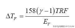
在罗茨泵入口压力为大气压时,它的压缩比,最大值限制在2.15。因为超过这个值,泵的温升增大,容积效率变低。然而在高真空下运行,较高的压缩比是允许的。
因为入口压力降低,被抽气体量减少,对热的吸收变小,温升和容积效率均有所改善。由实验决定温升系数和入口压力之间的关系,如图5所示。

图5 罗茨增压泵入口压力与温升系数的关系曲线

式中 ΔFT——温升(o F)
γ——压缩比
TRF——温升系数(见图5)
EV——容积效率
由图5得知:在入口压力为200Torr时,则得TRF=1.0,在入口压力下降时,TRF值也下降,在10-2 Torr时,=0.0027。举例说明:在入口压力为10-1 Torr时,压缩比为10时,计算平均温升

式中TRF=0.019(入口压力为10-1 Torr时),EV=0.9。
由图5和ΔT计算式可以构成图6。这是允许的压缩比和入口压力之间的关系。
入口压力100Torr以上
压缩比2.15︰1
在10Torr时为3︰1
在1Torr时为9︰1
在0.1Torr时为40︰1
这是泵连续运转的条件,要遵守的。

图6 允许的最大压缩比与入口压力的关系曲线。(吸入口气体温度为38℃)
在入口压力为大气压力时,允许的最大压缩比近似为2.15,在10Torr时,允许的最大压缩比为3.3,在入口压力为0.8Torr时,允许的最大压缩比为10。图6上的曲线关系是泵连续运转时,温升约为 (107℃)时测得的。
若对容器快速降压过程中,短时间内超过这个允许的压缩比是可以的。在组成罗茨泵串联工作的机组时,要注意压缩比的合理分配。
十、罗茨泵的启动程序和运行时的注意事项
(一)罗茨泵的启动程序
1、通冷却水,检查油杯,齿轮箱和前端盖内是否有足够的润滑油;
2、启动前级泵,有旁通阀的罗茨泵可同时启动,无旁通阀罗茨泵,可看其联轴节是否转动,从转动到不转动后即可启动罗茨泵。
(二)罗茨泵运行中注意事项
1、运转中要经常检查油杯中的润滑油,定时加油保持常满;
2、吸入气体中有灰尘或金属粉末等,应在泵人口前加除尘装置或过滤装置;
3、吸入气体有腐蚀性时,应采取中和措施;
4、吸入气体含有较多的水蒸气时,且前级泵的油封泵无气镇装置时,应在泵排出口加冷凝器,防止前级泵油乳化;
5、吸入气体的温度高于50℃时,应在泵入口前把气体冷却到允许的温度,或采用气冷罗茨泵;
6、运转中经常检查泵各部位的温度,水冷泵的冷却水出口温度超过规定时要及时调节水量;
7、泵在运转中如有局部过热或电流突然增加现象时应立即停泵检查,停泵时先停罗茨泵,再停前级泵,放出全部冷却水。
十一、罗茨真空泵的维修保养和常见故障分析
(一)罗茨真空泵的维护保养
1、每日检查:(1)油位检查:油位过多,使温度升高,油位过低,造成润滑不良。(2)温度检查:用温度计检查各部位温度。(3)电动机负荷检查:用功率表或电流、电压表测量电动机负荷。
2、每月检查:联轴器弹性体或三角胶带的张力。每季检查;齿轮箱内润滑油是否变质。
3、每半年检查:(1)前盖轴承箱内润滑油是否变质。(2)密封是否损坏。
4、每一年检查:(1)轴承是否磨损。(2)活塞环及活塞环衬套是否磨损。(3)齿轮微量程度的磨损对转子正常工作是否产生影响,是否需要调整。
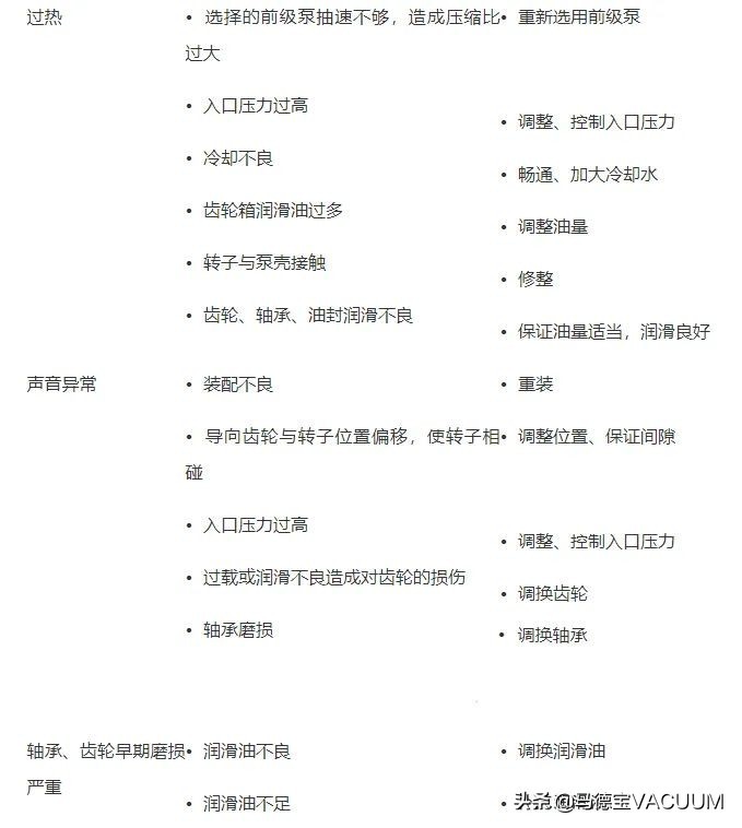
(二)罗茨真空泵的故障原因及其消除方法


本文声明 |内容来源于网络【本平台摘录或转载于第三方的信息(包括文章、图片等)会标明作品来源和作者,无法查明作者的,将标明获取途径,如权利人认为内容侵犯其著作权,请书面告知,本平台将及时审查并删除被侵权的内容。其他任何媒体、网站或个人如需转载本平台内容,请注明信息来源。】
下一篇:英国教授:中国不只是一个国家,更是以国家形式存在的一种文明
-
- 艺生源:美术联考好过吗?美术联考成绩对美术生有多重要?
-
2026-01-13 09:53:35
-
- 生板栗怎么去皮和壳最快?五种方法,易学好上手
-
2026-01-13 09:51:21
-
- 上海惨烈车祸致五人遇难,交通安全警钟长鸣
-
2026-01-13 09:49:07
-
- 狡诈妖娆之——黑狐精
-
2026-01-13 09:46:52
-
- 华为扛不住了,荣耀30一夜跌至新低,还是麒麟985+IMX600+4000mAh
-
2026-01-13 09:44:38
-
- 华为鸿蒙OS系统再传利好!谷歌新系统翻车了:用户纷纷后悔更新
-
2026-01-13 09:42:23
-
- 独一无二的网名
-
2026-01-13 09:40:09
-
- 东海王司马越:政变叫兽,八王之乱笑到最后,死后超十万晋人陪葬
-
2026-01-13 09:37:55
-
- "超越预期!韩国五代机量产,性能逆天震撼全球航空界!"
-
2026-01-13 09:35:41
-
- 总第178期 | 原创精美孙悟空壁纸12张
-
2026-01-13 09:33:26
-
- 一张1961年的结婚证让八十年代结婚的我不好意思亮出自己的结婚证
-
2026-01-13 09:31:12
-
- 杨绛是女性,为什么人们称她为杨绛先生呢?
-
2026-01-13 09:28:58
-
- 想要微信提现免手续费,你现在可以这么做了
-
2026-01-13 09:26:43
-
- 三十六洞天,七十二福地解密第四十三福地之鸡笼山
-
2026-01-13 09:24:29
-
- 全球公认的六大帅哥,中国有一个人上榜,帅到令所有男、女尖叫
-
2026-01-13 09:22:15
-
- 男人眼里,“很廉价的女人”
-
2026-01-13 09:20:00
-
- 教你一个和面的小技巧,让韭菜盒子更好吃,简单易学,你也来试试
-
2026-01-13 09:17:46
-
- 国内“N号房”背后的色情暗网?偷拍?视频打包叫卖?
-
2026-01-13 09:15:32
-
- 鬼节不宜出门,否则会遭殃,可信吗?
-
2026-01-13 09:13:17
-
- 甘肃敦煌:鸣沙山,月牙泉,塞外风光之一绝
-
2026-01-13 09:11:03



一条烟不开封可以放多久?
杨幂“等一下,我老公呢”23年了到底什么人还在玩梗认为是她?
中国著名相声演员姜昆简历
彭冠英张含韵被曝结婚:低调的幸福爱情婚姻,或许与她的经历有关
王治郅的妻子周蕾,身材高挑 才貌双全 照片欣赏
范冰冰不雅图片 范爷大尺度裸身戏遭曝光
扎西顿珠视为信仰的宗庸卓玛与平凡丈夫的爱情,七年卧床不离不弃